AtaGenix Laboratories
Release time: 2026-01-23 View volume: 407
In the fields of plant genomics and evolutionary biology, the centromere serves as the critical structure for chromosome segregation. Its sequence composition, epigenetic marks, and dynamic evolution have become major research focuses. Centromeric regions are highly repetitive and evolve rapidly, making them difficult to fully resolve with traditional assembly methods. As a result, studies heavily rely on highly specific CENH3 (centromere-specific histone H3 variant) antibodies to precisely enrich and profile centromeric chromatin via techniques such as ChIP-seq, thereby uncovering the molecular architecture and functional mechanisms of centromeres.

As a professional provider of custom protein antibody services, AtaGenix has successfully completed over 100 CENH3-related projects covering more than 52 plant species. Through rigorous processes—including recombinant expression, purification, immunization, and affinity purification—we produce polyclonal or monoclonal antibodies with high affinity and specificity. Our services have supported a wide range of applications, from model plants like Arabidopsis and tobacco to major crops such as wheat and rice, significantly improving the accuracy of centromere mapping and functional studies using ChIP-seq, immunofluorescence, and other techniques.

High-Impact Published Case Studies
Pancentromere Landscape and Dynamic Evolution in Brassica Plants
The research team constructed a pancentromere map for Brassica species and used telomere-to-telomere (T2T) assembly to analyze two tetraploid and one diploid form of B. rapa. AtaGenix's CENH3 antibody played a key role in ChIP-seq experiments, precisely mapping centromeric satellite sequences and revealing the driving force of LTR retrotransposons in rapid centromere evolution. The study identified numerous CENH3 binding sites and proposed a model in which LTR invasion promotes centromeric satellite formation. This work offers fresh insights into the evolution of Brassicaceae crops, and our antibody helped elucidate the polyploidization processes in Brassica.

Two Telomere-to-Telomere Gapless Pepper Genomes Reveal Insights into Capsicum Evolution and Capsaicinoid Biosynthesis
Researchers completed T2T genome assemblies for two pepper varieties. AtaGenix's CENH3 antibody was used in ChIP-seq to precisely delineate centromeric regions and uncover key regulatory genes in the capsaicinoid biosynthesis pathway. The study showed that T2T assemblies enabled high-precision structural variant (SV) detection and identified multiple QTLs associated with fruit pungency. Published in a Nature sub-journal, this work highlights the advantages of our antibody in resolving centromere structures in non-model plants, advancing pepper genetic improvement and capsaicinoid industrial applications.

Grapevine Super Pangenome Empowers Identification of Downy Mildew Resistance Genes to Advance Grape Improvement
The study constructed a super pangenome from 72 grapevine accessions. AtaGenix's CENH3 antibody was used in ChIP-seq for centromere mapping, revealing the impact of structural variants (SVs) in the pangenome on downy mildew resistance. Multiple resistance QTLs were identified, and key genes such as VvLHT8 were resolved through T2T assembly. Our antibody provided critical validation in pangenome analysis of polyploid crops, offering an efficient tool for grape breeding.

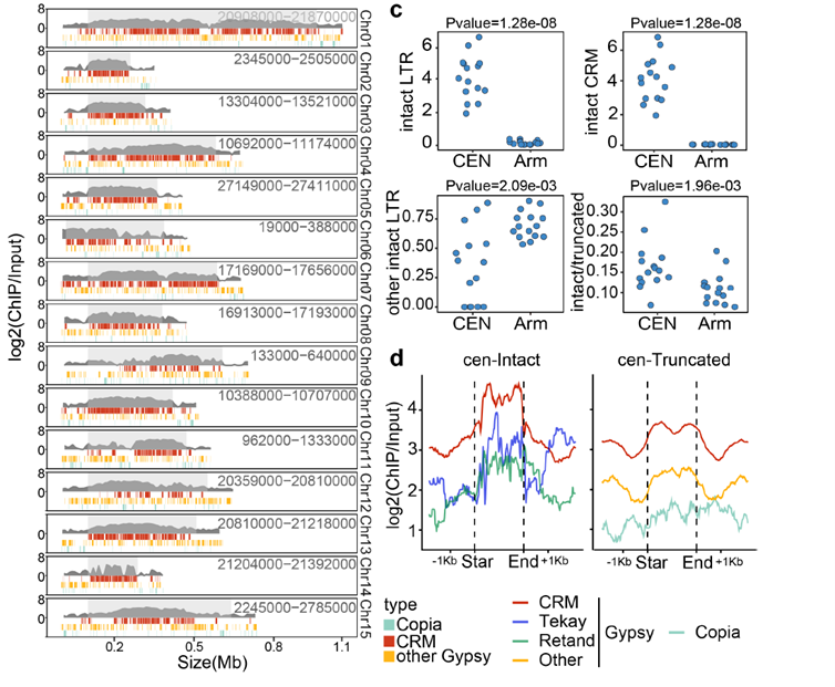
Structural Composition and Evolution of Jujube Centromeres Reveal a Dominant Role for LTR Retrotransposons
Using AtaGenix custom CENH3 antibodies and ChIP-seq, the team analyzed the T2T assembly of jujube ('Dongzao') and for the first time resolved centromere architecture, discovering that LTR retrotransposons (especially Gypsy-type) predominate rather than traditional satellite repeats. The study revealed centromere sizes ranging from 0.75–1.40 Mb and validated antibody localization accuracy via FISH. This provides a new paradigm for fruit tree chromosome biology and enhances understanding of jujube evolution and stability.

Genomic and Pangenomic Insights into Longan Domestication and Improvement
In this study, researchers assembled a complete T2T genome for longan ('Shixia') and constructed a pangenome from 101 longan accessions. AtaGenix custom CENH3 antibodies enabled ChIP-seq experiments to successfully identify and assemble centromeric regions, revealing the dominant role of Gypsy-CRM retrotransposons in centromeres. The analysis identified 58,978 non-redundant structural variants (SVs) and, through pangenome-enabled mapping, pinpointed 12 QTLs related to fruit maturity timing—including a 758-bp insertion affecting the D1DAZ gene. This work provides valuable resources for longan genetic improvement, with our antibodies ensuring accurate centromere localization and advancing tropical fruit genomics.

With over a decade of expertise in custom protein antibody development, AtaGenix has extensive experience in CENH3 antibody production
Rabbit polyclonal antibodies with >95% purity and strong affinity, ideal for ChIP-seq, Western blot, immunofluorescence, and more
Contact us now to custom-design your CENH3 antibodyContact Us
+86-27-6552-3339
info@atagenix.com
Building C, R & D Building, No. 666, Shendun 4th Road, Donghu New Technology Development Zone, Wuhan

